于宏洁分享,FTP实时联机心得与最新讲道体验
最近听了于宏洁老师的最新讲道,还尝试了ftp实时联机,感觉收获颇丰,忍不住想和大家分享一下。于宏洁老师的讲道总是那么引人入胜,让人耳目一新,这次他讲解了关于现代科技与传统信仰相结合的一些新观点,内容既严谨又不失创新,...
新昌公交实时路线与试管婴儿费用揭秘
新昌公交实时路线概述随着城市化进程的加快,公共交通在日常生活中的地位愈发重要,新昌县作为浙江省的一个重要城市,其公交系统日益完善,为市民提供了便捷、高效的出行方式,对于想要了解新昌公交实时路线的市民或游客来说,可以通...
乌石峰山,自然美景与文化传承交相辉映,新闻头条瞩目报道
乌石峰山成为了众多新闻头条的热门话题,这座山以其壮丽的自然风光和深厚的文化底蕴吸引了无数游客和媒体的关注,本文将为您带来乌石峰山的最新新闻头条,探寻自然美景与文化传承的交融。乌石峰山的自然景观乌石峰山坐落于风景秀丽的...
攻城探宝攻略大全,轻松征服游戏世界的秘诀!
随着游戏产业的飞速发展,各类游戏层出不穷,在众多游戏中,“攻城探宝”以其独特的玩法和丰富的游戏内容受到广大玩家的喜爱,本文将为大家带来攻城探宝最新攻略,助你轻松征服游戏世界。游戏概述“攻城探宝”是一款集合了策略、冒险...
NBA全明星正赛录像回顾,篮球盛宴的经典瞬间不容错过
篮球迷们,你们是否还记得那些激动人心的NBA全明星正赛时刻?激烈的对抗,超群的技艺,令人热血沸腾的绝杀,每一帧都让人回味无穷,如果你错过了这些精彩瞬间,或者想要重温那些经典时刻,那么NBA全明星正赛录像就是你的最佳选...
河南政法排名前十揭晓!这些学校实力出众!
政法领域是维护社会稳定、保障人民权益的重要力量,河南省作为我国人口大省,政法工作一直备受关注,本文将介绍河南政法排名前十名,以飨读者。河南省高级人民法院作为河南省司法系统的最高领导机关,河南省高级人民法院在维护法律公...
鹦鹉鱼价格走势揭秘,市场趋势与影响因素深度解析
鹦鹉鱼作为一种观赏鱼,近年来在市场上备受瞩目,其独特的外观和相对易于饲养的特点,使其成为许多鱼友的首选,而鹦鹉鱼的价格则是消费者关注的焦点之一,本文将探讨鹦鹉鱼的市场价格走势及其影响因素。鹦鹉鱼价格概述鹦鹉鱼的价格因...
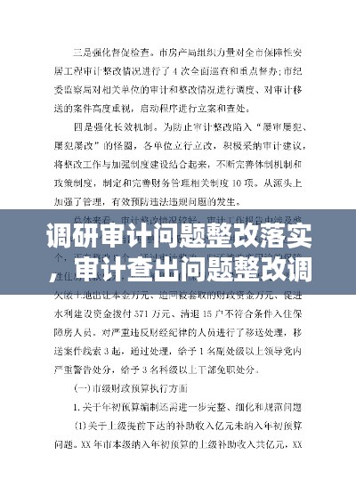
调研审计问题整改落实,审计查出问题整改调研报告
调研审计问题整改落实的重要性调研审计问题整改落实是确保政府和企业财务透明度、规范性和合法性的重要环节。通过对审计中发现的问题进行深入的调研和分析,能够揭示潜在的风险和不足,从而推动相关单位进行有效的整改,保障公共资...
电饭锅继电器不断跳电,电饭煲煮饭时继电器不停的跳
电饭锅继电器不断跳电的问题概述在现代家庭生活中,电饭锅作为厨房的常用电器,为我们提供了极大的便利。然而,在使用过程中,许多用户都会遇到电饭锅继电器不断跳电的问题,这不仅影响了烹饪效果,也给家庭生活带来了困扰。本文将...
明星、小说与樱桃,文化与美味的完美交融
在充满创意与想象力的文学世界里,明星、小说与樱桃这三个词汇交织在一起,构成了一幅富有魅力的画卷,我们就来探讨一下这三者之间的联系,看看他们如何在文化、娱乐和日常生活中共同演绎出一场精彩纷呈的盛宴。明星与小说的交融在当...













蜀ICP备2022005971号-1