莒县女星闪耀与地震实时关注,巾帼风采引领关注焦点
在社会的各个领域中,女性正以其独特的魅力和能力展现着巾帼风采,特别是在娱乐圈,一些女同明星以其出色的才艺和优秀的品质赢得了广大粉丝的喜爱,我们也不能忽视现实中的自然灾害,如地震,本文将聚焦于展现巾帼风采的女同明星、莒...
安庆拆迁与赵文卓纹身背后的秘密,最新实时票房揭秘
安庆最新拆迁动态安徽省安庆市作为历史悠久的文化名城,近年来随着城市化的不断推进,拆迁工作也成为了公众关注的焦点,最新的拆迁动态涉及多个区域,政府致力于改善城市环境,提升市民的生活品质,具体的拆迁细节、补偿方案等都在有...
佛山自驾游普宁攻略路线大揭秘,最新攻略,轻松畅游普宁!
佛山佛山,这座美丽的城市,是广东省珠江三角洲的重要城市之一,拥有丰富的历史文化和美丽的自然景观,这里,您将开始您的自驾之旅。目标:普宁普宁市,位于广东省东部,是一个充满魅力的旅游目的地,这里有美丽的自然风光,还有丰富...
今日头条揭秘最新假币新闻,严打假币犯罪保障金融安全
关于假币的新闻再次成为公众关注的焦点,在今日头条上,有关假币的最新消息引发了广泛关注,本文将为您揭示假币犯罪的现状、危害以及打击假币犯罪的举措,共同维护金融安全。假币犯罪现状近年来,假币犯罪呈现出多样化、高科技化的趋...
旗云2价格深度解析,全方位探讨,全面了解
在当今的汽车市场中,汽车的价格是消费者最为关心的因素之一,作为汽车市场中的一员,旗云2凭借其出色的性能与优秀的品质赢得了广大消费者的关注,本文将深入探讨旗云2的价格,以及其在同级车型中的竞争力。旗云2的基本概况旗云2...
周口综合医院排名榜单揭晓,TOP10医院一览
随着医疗技术的不断进步和发展,人们对医疗服务的需求也日益增长,在周口地区,有许多综合医院为广大患者提供优质的医疗服务,本文将介绍周口综合医院排名前十名,为广大患者提供参考。周口市中心医院作为周口的标志性医疗机构,周口...
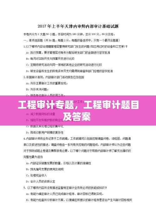
工程审计专题,工程审计题目及答案
引言工程审计作为一种专业性的审计活动,旨在对工程项目进行全面的审查和评估,以确保工程项目的质量和效益。随着我国基础设施建设的快速发展,工程审计在保障国家利益、提高工程质量和促进廉政建设等方面发挥着越来越重要的作用。...
股票查询600993深度解析及投资前景展望报告
在当今股市繁荣的背景下,投资者们对于各类股票信息的需求日益旺盛,本文将聚焦于股票查询600993,对这支股票进行全面的深度解析,并展望其投资前景,通过本文,投资者们将更好地了解这支股票的特点、表现及未来趋势,从而做出...
保温网格布价格大揭秘,市场行情与选购指南!
保温网格布是一种广泛应用于建筑保温领域的材料,具有优良的保温性能和稳定性,本文将介绍保温网格布的价格行情,以及选购时需要注意的关键因素,帮助消费者更好地了解市场并做出明智的购买决策。保温网格布价格行情分析1、市场均价...
韶山故居自驾预约攻略,最新指南带你畅游无阻
韶山,一个充满历史韵味的地方,是中国重要的红色旅游景点之一,位于湖南省的韶山市,这里是中国伟大领袖毛泽东的故乡,拥有众多值得一游的红色景点,韶山故居是最受欢迎的地方之一,本文将为您提供一份详细的自驾预约攻略,帮助您顺...














蜀ICP备2022005971号-1